To Bean Or Not To Bean, That Is A Question That Makes No Sense Because Coffee Is A Seed Roaster's Village November 9, 2025
Cuppings & Bowls At Higher Ground: An Exploration Of Coffee And Cannabis In Los Angeles March 25, 2025 byZac Cadwalader
Introducing The Coffee Rose, A New Digital Cupping Tool By Cafe Imports April 30, 2024 byZac Cadwalader
Here Are The Finalists For The 2021 World Barista Championship And World Brewers Cup October 25, 2021 byZac Cadwalader
Three US Coffee Championship Events Are Heading To Rancho Cucamonga February 2, 2024 byZac Cadwalader
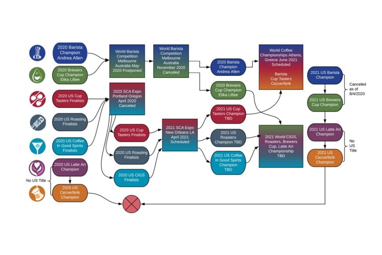
Three World Coffee Championships Head To Milan, Three Others Get Postponed July 19, 2021 byZac Cadwalader
Locations For Four More 2026 World Coffee Championships Have Been Announced July 31, 2025 byZac Cadwalader